
mengurutkan sesuatu (sorting) bagi komputer, ternyata tidak hanya memiliki satu cara(method), namun banyak cara yang bisa diperbuat jika ingin membuat program pengurutan sesuatu
setiap method tsb juga bukan hanya berbeda di script (source code)saja, namun dalam hal2 teknis seperti kecepatan memperoleh hasil, dll
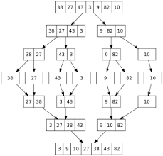
merge sort ini pun berbeda dengan sorting method yang lain, dari cara kerjanyapun berbeda, menurut referensi yang saya baca, merge sort ini cara kerjanya adalah membagi sebuah barisan angka menjadi dua, dan melakukan hal seterusnya hingga dia menjadi angka yang mandiri, setelah dia menjadi angka yang mandiri(mandi sendiri, hhe, bukan, maksudnya angka tersebut tidak dalam barisan angka lagi, misalnya yang tadinya 1,7 , menjadi terbagi menjadi masing-masing 1 atau 7 saja)
nah, dibawah ini ada program + source code tentang merge sort dalam bahasa C, silahkan download di:
http://www.4shared.com/file/143663513/bb49bb77/merge.html
tetapi, ada tapinya lho, program yang ini agak sedikit gmn gitu, kalau anda menemukan hal yang gimana gitu tsb, dan bisa membuatnya sesuai dengan seharusnya, mohon di share disini, okeh :)
kolom komentar telah dipersiapkan untuk anda :D
trims

Alhamdulillah, dapat ilmu komputer lagi di sini
BalasHapussimpan dulu mas yaa..siapa tahu nanti saya perlukan. terima kasih sharenya boss
BalasHapusterima kasih udah berbagi ilmunya, mudahan menjadi pahala aja. sukses mas ya
BalasHapusnice posting mantapp salam kenal lafalofe
BalasHapus